为全面贯彻落实党的二十大精神,实施科教兴国战略、人才强国战略、创新驱动发展战略,巩固脱贫攻坚成果,全面推动乡村振兴,陕西省教育厅和腾讯数字支教实验室联合开展“陕西省远程支教公益项目”(以下简称“项目”),为我省相关县区的600余所农村小学提供远程支教课后服务。现就做好2025年bat365志愿者招募有关工作通知如下:
一、项目时间和内容
项目时间:2025年3月—2026年6月
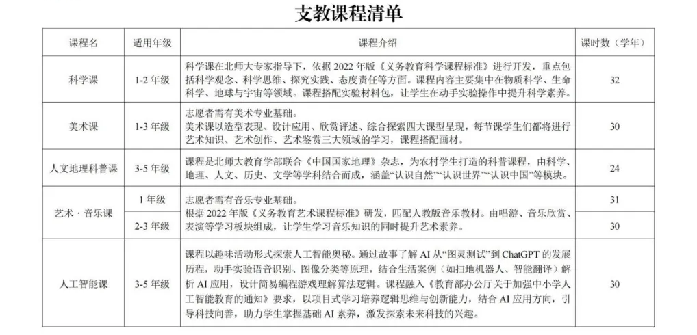
志愿服务内容志愿者组成支教小队,以“志愿者线上授课+项目学校本地老师协助”的双师课堂模式,通过“腾讯会议”为项目学校开展线上支教服务。


二、招募对象和数量
招募对象:bat365中文官方网站在校本科生和研究生
招募数量:不少于150名
三、志愿者招募条件
1.拥护党的领导,热爱祖国,遵守法律法规,品行良好。
2.乐于接受挑战,自主学习能力强,善于沟通,有耐心和责任心。
3.年龄在18周岁及以上,热爱教育教学,具有所教科目知识基础。
4.志愿者自备电脑(有摄像头),网络环境稳定,保证能正常授课。
5.每周周一至周五有固定空余的40分钟授课时间,能够连续授课最少一个学期。
6.具备以下条件之一的学生优先招募:中共党员或中共预备党员;具备支教经验;已获得中小学教师资格证书。
四、志愿者奖励机制
1.根据志愿者服务情况,省教育信息化管理中心为完成服务任务的志愿者发放志愿证书及授课奖励。
2.志愿者支教时长记入各高校大学生志愿服务时间。
3.每学期完成服务任务的志愿者可按课时获得“第二课堂学分”学分认定。
五、招募流程
1.报名:3月31日前,符合报名条件有意愿的同学请扫描下方二维码填写相关信息。

报名成功后请加入2025西石大陕西省远程支教公益项目报名QQ群,以便后续通知相关事宜。

2.笔试、试讲:4月15日前,省项目工作人员以短信形式通知报名学生进入认证系统,通过笔试和试讲后正式入选。陕西省教育信息化管理中心发函对入选志愿者予以确认并通知所在高校。
3.培训:4月30日前,对入选学生进行远程支教工具产品培训、线上教学能力培训和学科教学培训。
共青团bat365中文官方网站委员会
2025年3月27日